The Railway Labor Act (RLA) is a federal law that governs labor relations in the airlines industry. This page is dedicated to providing you and your family with all the information you need to know as we continue down the RLA path. SWAPA will update this page regularly, so please continue to check back. If you have any questions, please reach out to spc@swapa.org.
On June 29, SWAPA submitted a formal request for release to the National Mediation Board (NMB). After nearly three-and-a-half years of Section 6 bargaining, including more than eight months under the auspices of federal mediation, the time has come. While we are certain that our decision is the right one, your Negotiating Committee did not make it lightly. As of now, the NMB has not responded to our request, and we can’t be sure when they will, but rest assured that SWAPA will be prepared for any outcome.
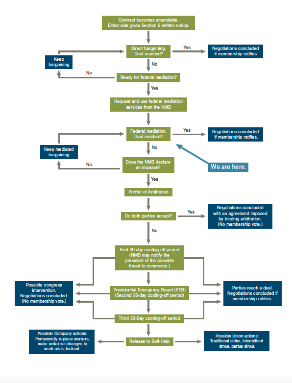
This action is the next step afforded to SWAPA under the Railway Labor Act. If you have any questions about what's next, please reference the RLA chart below.

| Events |
|---|
| July 13 SWAPAfamily Salt Lake City |
| July 17 DAL Roundup |
| August 14 MDW Spirit Party IP |
| August 24 SWAPAfamily ATL |
| August 31 Multi-Base Picket: ATL, BWI, HOU, LAX, MDW |
| September 20 DEN Spirit Party IP |
| For more information on any of these events and how to register, click here. |
Thank you for visiting the swapa.org website (including the Forum), and the SWAPA Mobile Application, if downloaded, (collectively, the “Site”) provided by Southwest Airlines Pilots Association (“SWAPA” or “we” or “us”). By accessing this Site, you agree to and accept without modification the terms, conditions, and notices contained herein (“Terms of Use”). These Terms of Use may be changed by us from time to time without notice or liability and include any posted rules applicable to the particular services or materials found on this Site. The materials and services of the Site may also be changed by us from time to time without notice or liability. You are responsible for regularly reviewing these Terms of Use, and your continued use of the Site after such changes will constitute acknowledgement of the changes and agreement to be bound by them. Your exclusive remedy for dissatisfaction with this Site is to stop using the Site. If you do not wish to be bound by these Terms of Use, please exit the Site now.
This Site is for your personal and non-commercial use. You may not modify, copy, distribute, transmit, display, perform, reproduce, publish, license, create derivative works from, transfer, or sell any information, products or services obtained from the Site.
You agree that you will not Misuse the Site. "Misuse" includes, but is not limited to:
We generally do not pre-screen, monitor, or edit the content posted by users on the Site. However, we have the right at our sole discretion to remove any content at any time that, in our judgment, is a misuse of the Site, does not comply with these terms of use, or is otherwise harmful, objectionable, inaccurate, or potentially unlawful. We are not responsible for any failure or delay in removing such content. We also have the right to suspend, terminate or otherwise limit your use of the Site, or parts thereof, in the event we determine, in our judgment, that there was a misuse of the Site by you.
You agree to indemnify, defend, and hold us and our Affiliates harmless from and against any and all claims, demands, proceedings, grievances, arbitrations, suits and actions (including appeals), including any related liabilities, obligations, losses, damages, deficiencies, penalties, taxes, levies, fines, judgments, settlements, expenses (including reasonable attorneys and arbitrator fees), and costs (collectively, the “Claims”), based on, arising out of or resulting from your use of the Site, including without limitation any Claims alleging facts that if true would constitute your breach of the Terms of Use. As used in these Terms of Use, "Affiliates" include affiliated organizations, officers, directors, suppliers, partners, sponsors, and advertisers, and includes (without limitation) all parties involved in creating, producing, and/or delivering the Site and/or its contents.
For those of you who are also members of SWAPA in good standing, you may access certain sections in the Site reserved for members only by using your account login and password. You agree to keep confidential your account login and password, and to not transfer or share your account login and password with anyone. You agree to be responsible for any and all acts or omissions through the use of your account login and password.
The Site may link you to other websites or otherwise include references to information, documents, software, materials and/or services provided by other parties (the “Linked Sites”). The Linked Sites are not under our control, and you acknowledge that we are not responsible for the accuracy, copyright compliance, legality, decency, or any other aspect of the content or usage of the Linked Sites, nor are we responsible for errors or omissions in any references to other parties or their products and services. We are providing the Linked Sites to you only as a convenience, and the inclusion of any link does not imply our endorsement of the site or any association with its operators. You are responsible for viewing and abiding by the privacy statements and terms of use posted at the Linked Sites. Your dealings with the Linked Sites are solely between you and the third party. We are not responsible or liable for any part of any such dealings.
We may make certain interactive services available to users, such as text, email, message, blog, post, forum or chat (collectively, "communications"), either directly or through a third-party provider. Subject to our Privacy Policy, communications sent via our Site have no expectation of privacy.
We may employ automated monitoring devices or techniques to protect our users from mass unsolicited communications (also known as "spam") and/or other types of electronic communications that we deem inconsistent with our organization’s purposes. However, such devices or techniques are not perfect, and we will not be responsible for any legitimate communications that are blocked, or for any unsolicited communications that are not blocked.
Copyright (c) 2025 SWAPA -- All Rights Reserved.
For purposes of these Terms of Use, "content" or “material” is defined as any information, data, communications, software, photos, video, graphics, music, sounds, and other material and services that can be viewed by users on our Site. This includes texts, emails, message boards, blogs, posts, forum posts, chats, and other original content.
You acknowledge and agree that all content presented to you on the Site is protected by copyrights, trademarks, service marks, patents or other proprietary rights and laws, and is the sole property of SWAPA and/or its Affiliates. You are only permitted to use the content as expressly authorized by us or the specific content provider. Except for personal use only, you may not copy, reproduce, modify, republish, upload, post, transmit, or distribute any documents or information from this Site in any form or by any means without our prior written permission or the specific content provider, and you are solely responsible for obtaining permission before reusing any copyrighted material that is available on this Site. Any unauthorized use of the content appearing on the Site may violate copyright, trademark and other applicable laws and could result in criminal and/or civil penalties.
Neither we nor our Affiliates warrant or represent that your use of content displayed on, or obtained through, the Site will not infringe the rights of third parties. See "Unauthorized Use of Materials" below for a description of the procedures to be followed in the event that any party believes that content posted on this Site infringes on any patent, trademark, trade secret, copyright, right of publicity, or other proprietary right of any party.
The following are registered trademarks, trademarks or service marks of SWAPA or its Affiliates: Southwest Airlines Pilots Association, SWAPA, and swapa.org. All custom graphics, icons, logos and service names are registered trademarks, trademarks or service marks of SWAPA or its Affiliates. All other trademarks or service marks are property of their respective owners. Nothing in these Terms of Use grant you any right to use any trademark, service mark, logo, and/or the name of the Southwest Airlines Pilots Association.
While you retain all rights in the communications or materials you submit to the Site or to us, you grant us and our agents and Affiliates a non-exclusive, paid-up, perpetual, and worldwide right to copy, distribute, display, perform, publish, translate, adapt, modify, and otherwise use such material for any purpose regardless of the form or medium (now known or not currently known) in which it is used.
Please do not submit confidential or proprietary information to us unless we have mutually agreed in writing otherwise. We respect the intellectual property of others, and we ask you to do the same.
If you or any user of the Site believes its copyright, trademark or other property rights have been infringed by a posting on the Site, you or the user should send a written notification to our Designated Agent (as identified below) immediately. To be effective, the written notification must:
Southwest Airlines Pilots Association
Attn: Office of the General Counsel
1450 Empire Central, Suite 737
Dallas, Texas 75247
Phone: 800.969.7972
You acknowledge and agree that upon receipt of a notice of a claim of copyright infringement, we may immediately remove the identified materials from our Site without liability to you or any other party and that the claims of the complaining party and the party that originally posted the materials will be referred to the United States Copyright Office for adjudication as provided in the Digital Millennium Copyright Act. All inquiries not relevant to this Section 9 will receive no response.
All materials and services on the Site are provided on an "as is" and "as available" basis without warranty of any kind, either express or implied, including, but not limited to, the implied warranties of merchantability or fitness for a particular purpose, or the warranty of non-infringement. Without limiting the foregoing, we make no warranty that (a) the services and materials will meet your requirements, (b) the services and materials will be uninterrupted, timely, secure, or error-free, (c) the results that may be obtained from the use of the services or materials will be effective, accurate or reliable, or (d) the quality of any products, services, or information obtained by you from the Site from us or our affiliates will meet your expectations or be free from mistakes, errors or defects.
This Site could include technical or other mistakes, inaccuracies, or typographical errors. We may make changes to the materials and services at this Site, at any time without notice. The materials or services at this Site may be out of date, and we make no commitment to update such materials or services.
The use of the services or the downloading or other acquisition of any materials through this Site is done at your own discretion and risk and with your agreement that you will be solely responsible for any damage to your computer system or loss of data that results from such activities. You further understand and agree that we have no control over linked sites, and therefore, we are not responsible or liable for any delays and disruptions to linked sites.
Content available through this Site often represents the opinions and judgments of an information provider, site user, or other person or entity not connected with us. We do not endorse, nor are we responsible for the accuracy or reliability of, any opinion, advice, or statement made by anyone other than an authorized SWAPA spokesperson speaking in his/her official capacity. For example, a host of a chat on the Site is not considered an authorized SWAPA spokesperson. Please refer to the specific editorial policies posted on various sections of this Site for further information, which policies are incorporated by reference into these Terms of Use.
In no event shall we or our affiliates be liable to you or any third party for any special, punitive, incidental, indirect or consequential damages of any kind, or any damages whatsoever, including, without limitation, those resulting from loss of use, data or profits, whether or not we have been advised of the possibility of such damages, and on any theory of liability, arising out of or in connection with the use of the Site or of any website referenced or linked to from this site.
Although this Site may be accessible worldwide, we make no representation that materials on this Site are appropriate or available for use in locations outside the United States, and accessing them from territories where their contents are illegal is prohibited. Those who choose to access the Site from international locations do so on their own initiative and are responsible for compliance with local laws. Any offer for any product, service, and/or information made in connection with this Site is void where prohibited.
We may, at any time and in our sole discretion, suspend or terminate your access to all or part of the Site with or without notice and for any reason, including, without limitation, breach of these Terms of Use. In addition, any suspected fraudulent, abusive or illegal activity may be referred to appropriate law enforcement authorities.
Upon termination or suspension, regardless of the reasons therefore, your access to this site immediately ceases, and we shall not responsible or liable for maintaining or storing any information or materials related to your account. In addition, we shall not be liable to you or any third party for any claims or damages arising out of any termination or suspension of Site use or any other actions taken by us in connection with such termination or suspension of Site use.
This Site (excluding any Linked Sites) is controlled by us from our offices within Dallas County, Texas. It can be accessed from all 50 states, as well as from other countries around the world. As each of these places has laws that may differ from those of Dallas County, Texas, by accessing this Site both of us agree that the statutes and laws of the State of Texas, without regard to the conflicts of laws principles thereof, will apply to all matters relating to the use of the Site. Each of us agrees and hereby submits to the exclusive personal jurisdiction and venue of any court of competent jurisdiction within Dallas County, Texas.
All notices to a party shall be in writing and shall be made via conventional mail. Notices to us must be sent to the attention of the General Counsel at Southwest Airlines Pilots Association, 1450 Empire Central, Suite 737, Dallas, Texas, 75247. Notices to users in general may be broadcasted through the Site, and such broadcasts shall constitute notice to you at the time of sending. Notices to individual members may be sent to the address we have on file.
These Terms of Use constitute the entire agreement and understanding between us concerning the subject matter of this agreement and supersedes all prior or contemporaneous communications and proposals, whether electronic, oral or written, between the user and us with respect to that subject matter. Unless expressly provided for herein, this agreement may not be modified unless agreed to in writing and signed by both parties. To the extent that anything in or associated with the Site is in conflict or inconsistent with these Terms of Use, these Terms of Use shall take precedence.
In any action to enforce these Terms of Use, the prevailing party will be entitled to costs (including appeals) and attorneys’ fees. Any cause of action brought by you against us or our Affiliates must be instituted with one year after the cause of action arises or be deemed forever waived and barred.
You may not assign your rights and obligations under these Terms of Use to any party, and any purported attempt to do so will be null and void. We may freely assign our rights and obligations under these Terms of Use.
In addition to any excuse provided by applicable law, we shall be excused from liability for non-delivery or delay in delivery of products and services available through our Site arising from any event beyond our reasonable control, whether or not foreseeable by either party, including but not limited to, labor disturbance, war, fire, accident, adverse weather, inability to secure transportation, governmental act or regulation, act of God, and other causes or events beyond our reasonable control, whether or not similar to those which are enumerated above.
If any part of these Terms of Use is held invalid or unenforceable, that portion shall be construed in a manner consistent with applicable law to reflect, as nearly as possible, the original intentions of the parties, and the remaining portions shall remain in full force and effect.
Any failure by us to enforce or exercise any provision of these Terms of Use or related rights shall not constitute a waiver of that right or provision.
If you notice that any user is violating these Terms of Use, please contact us at helpdesk@swapa.org.
A printed version of these Terms of Use including any modifications in electronic form shall be admissible in judicial or administrative proceedings based upon or relating to this agreement to the same extent and subject to the same conditions as other business documents and records originally generated and maintained in printed form. The English version of this document controls.
This Privacy Policy describes how Southwest Airlines Pilots Association ("SWAPA," "we," or "us") collects, uses and shares information in connection with SWAPA's services, systems, websites, and apps that refer or link to the Privacy Policy (collectively, the "Services").
By using our Services, you agree to our Terms and Conditions and consent to our collection, use and disclosure practices, and other activities as described in this Privacy Policy. This Privacy Policy is not a contract and does not create any legal rights or obligations.
SWAPA will collect only that information about employees and pilots which is needed and relevant. We collect information you provide directly to us. For example, we collect information when you use our Services, register for our Services or set up a SWAPA account, subscribe to our e-mails, mobile messages, or social media notifications, post on our forums or blogs, request customer support, or otherwise communicate with us through the Services.
The types of information we may collect include Personal Information. "Personal Information" is information that could reasonably be linked with a particular consumer or household, including information that can be used to identify an individual (whether alone or in combination), such as your first and last name, e-mail address, zip code, address, phone number, social media account information, birth date, and demographic information. "Personal Information" also may include sensitive information, such as present and future health status.
You may choose to voluntarily submit certain other information to us through the Services, including Personal Information, but you are solely responsible for your own Personal Information that you submit to us.
SWAPA may disclose personally identifiable information without prior notification or approval from individuals for various purposes including:
Information We Collect Automatically
We automatically collect certain information from and about you when you access or use our Services. This information may include, without limitation, demographic information; IP address; browser/device/hardware type; operating system characteristics; information about your use of our Services; and data regarding network connected hardware (e.g., computer or mobile device), such as unique device identifiers, type, model, version, MAC address, device or session ID, error related data status, capability, confirmation, functionality, performance data, and connection type. This information may also include clickstream data, which is information about the page-by-page paths you take as you browse through the Services.
This information is gathered by certain tools and methods such as cookies and sessions. A cookie is a text file that is placed on your hard disk by a Web page server. Cookies cannot be used to run programs or deliver viruses to your computer. Cookies are uniquely assigned to you, and can only be read by a web server in the domain that issued the cookie to you.
We may use information about you for various purposes including:
The Services may permit you to submit ideas, photographs, user profiles, writings, music, video, audio recordings, computer graphics, pictures, data, questions, comments, suggestions or other content, including Personal Information (collectively, "User Content"), such as on blogs and forums, and in association with your account and user profile. We or others may store, display, reproduce, publish, distribute or otherwise use User Content online or offline in any media or format (currently existing or hereafter developed) and may or may not attribute it to you. Others may have access to this User Content and may have the ability to share it with third parties. Please think carefully before deciding what information you share, including Personal Information, in connection with your User Content. Please note that SWAPA does not control who will have access to the information that you choose to make public, and cannot ensure that parties who have access to such publicly available information will respect your privacy or keep it secure. We are not responsible for the privacy or security of any information that you make publicly available on the Services or what others do with information you share with them on the Services. We are not responsible for the accuracy, use or misuse of any User Content that you disclose or receive from third parties through the Services. We are not responsible for User Content you submit to third party services via our Services.
It is our goal to take reasonable measures to help protect information about you from loss, theft, misuse and unauthorized access, disclosure, alteration and destruction. Although SWAPA's objective is to use reasonable efforts to help protect your information, transmission via the Internet is not completely secure and SWAPA cannot guarantee the security of your information collected through our Services. Further, you are responsible for protecting your password.
This Privacy Policy is current as of the effective date set forth above. SWAPA reserves the right to change this Privacy Policy and its practices from time to time consistent with applicable privacy laws and principles. If we make changes to this Privacy Policy we will notify you by revising the date at the top of this Privacy Policy, and in some cases, we may choose to provide you with additional notice (such as adding a statement to the homepages of our Services or sending you an e-mail notification). If the changes are material, we may provide you additional notice.
If you have any questions, complaints, or suggestions regarding this Privacy Policy, please feel free to contact us by phone, e-mail, or postal mail.
Submitting form...